手机版
English
学校主站
网站首页
学院概况
学院简介
现任领导
组织机构
学院部门
教师队伍
联系我们
监督举报
党团建设
党支部
分团委学生会
通知公告
资料下载
新闻资讯
学院新闻
学院公告
行业资讯
资料下载
专业设置
环境设计
建筑学
教学研究
教研活动
教务信息
科研信息
学生工作
学工动态
通知公告
资料下载
实践专栏
实践平台
创新创业
在线展厅
艺术创作
建筑设计
室内设计
景观设计
规划设计
党团建设
党支部
分团委学生会
通知公告
资料下载
首页
党团建设
党支部
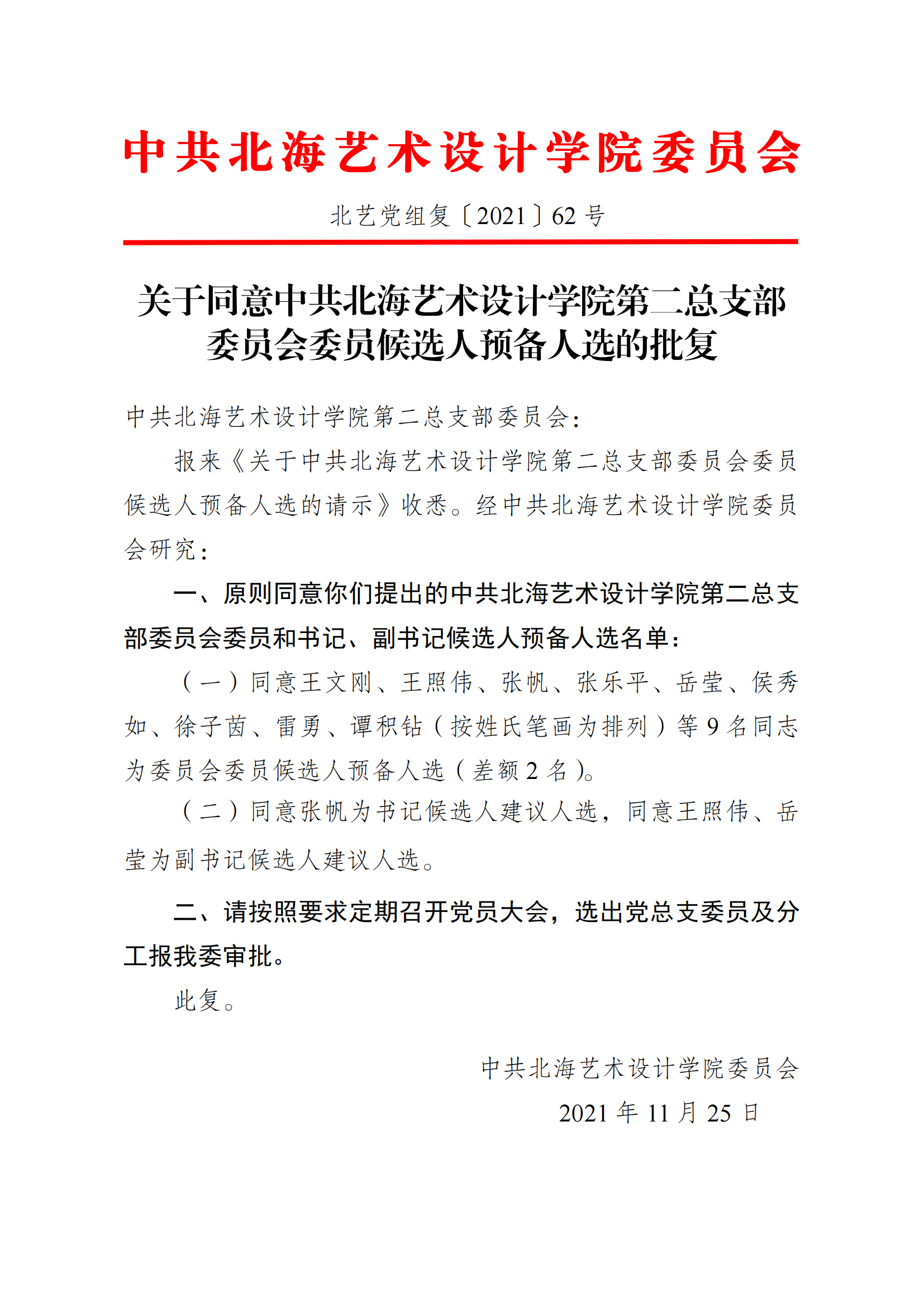
转发学校党委《关于同意中共北海艺术设计学院第二总支部委员会委员候选人预备人选的批复》
来源:建环学院党总支
责编: 陈宣辰
发布时间:2021-11-26
浏览量:
2034
上一篇:
转发学校党委《关于同意调整中共北海艺术设计学院第二总支部委员会下辖党支部设置的批复》
下一篇:
转发学校党委《关于黄锦等同志任免职的通知》